专勤类

抢险救援消防车

汕德卡抢险救援消防车

产品型号:BLT5140TXFJY80/S6
外廓尺寸:9160mm×2520mm×3430mm
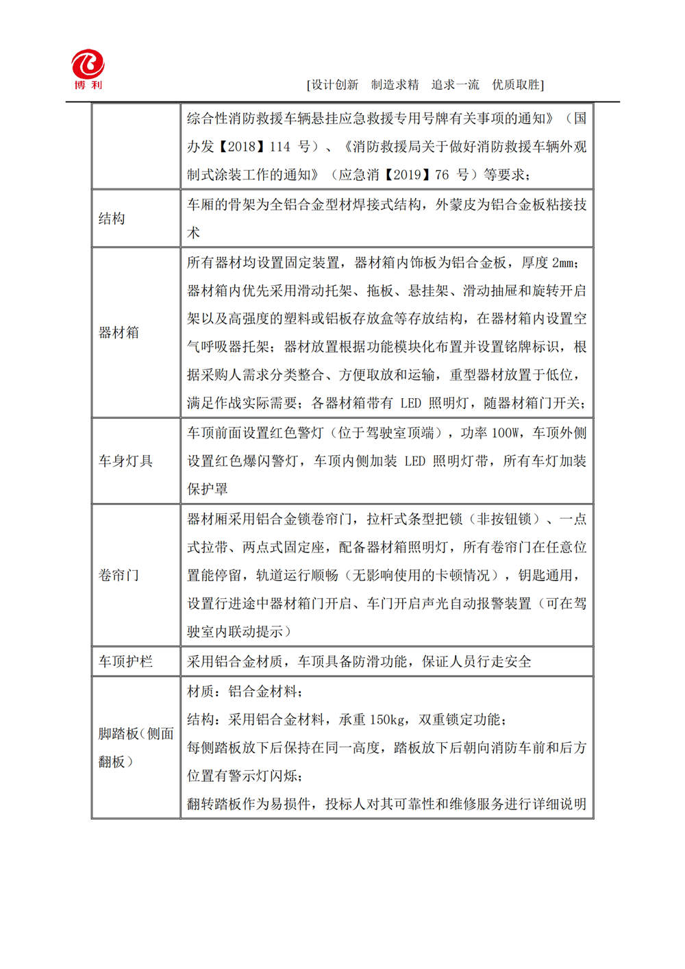
产品详情

汕德卡抢险救援消防车

BLT5140TXFJY80S6-抢险救援消防车-汕德卡4700-4×2√_01.jpg

BLT5140TXFJY80S6-抢险救援消防车-汕德卡4700-4×2√_02.jpg

BLT5140TXFJY80S6-抢险救援消防车-汕德卡4700-4×2√_03.jpg

BLT5140TXFJY80S6-抢险救援消防车-汕德卡4700-4×2√_04.jpg

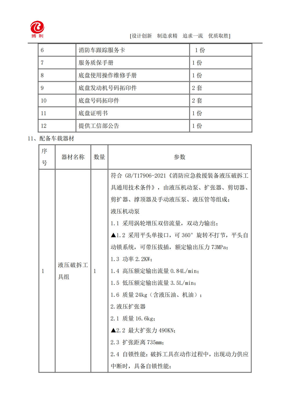
BLT5140TXFJY80S6-抢险救援消防车-汕德卡4700-4×2√_05.jpg

BLT5140TXFJY80S6-抢险救援消防车-汕德卡4700-4×2√_06.jpg

BLT5140TXFJY80S6-抢险救援消防车-汕德卡4700-4×2√_07.jpg

BLT5140TXFJY80S6-抢险救援消防车-汕德卡4700-4×2√_08.jpg

BLT5140TXFJY80S6-抢险救援消防车-汕德卡4700-4×2√_09.jpg

BLT5140TXFJY80S6-抢险救援消防车-汕德卡4700-4×2√_10.jpg

BLT5140TXFJY80S6-抢险救援消防车-汕德卡4700-4×2√_11.jpg

BLT5140TXFJY80S6-抢险救援消防车-汕德卡4700-4×2√_12.jpg

BLT5140TXFJY80S6-抢险救援消防车-汕德卡4700-4×2√_13.jpg

BLT5140TXFJY80S6-抢险救援消防车-汕德卡4700-4×2√_14.jpg

BLT5140TXFJY80S6-抢险救援消防车-汕德卡4700-4×2√_15.jpg

BLT5140TXFJY80S6-抢险救援消防车-汕德卡4700-4×2√_16.jpg



上一篇:没有了!

下一篇:五十铃器材消防车

二维码

扫一扫 加微信

免费通话

24小时免费咨询

请输入您的联系电话,座机请加区号

免费通话

微信扫一扫

微信联系
返回顶部